同样是菌种活化,为什么有人用连续划线,有人用分区划线?
发布时间:2025-11-13 浏览次数:373
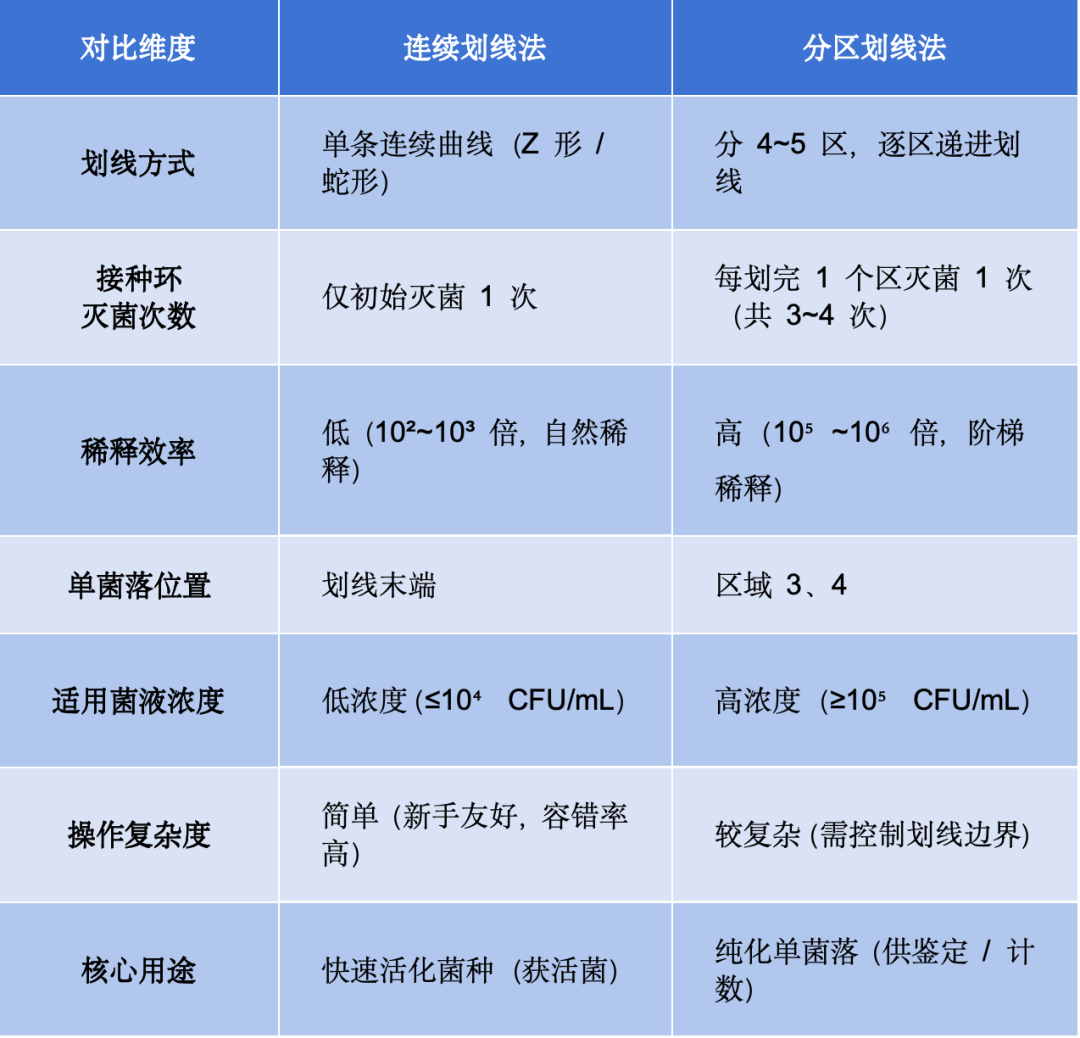
在菌种活化实验中,连续划线与分区划线是两种常用方法,却常让操作者困惑:为何同样是获取活菌或单菌落,有人选前者,有人选后者?其实答案藏在菌液浓度、实验目的与操作效率里。若忽视这些核心差异,可能导致菌落成片或操作冗余,影响实验结果。
(一)连续划线法
连续划线法通过单次不间断划线实现自然稀释,最终在划线末端形成单菌落,操作简单快速。
灭菌接种环:将接种环在酒精灯外焰灼烧至红热,冷却后蘸取少量待活化菌液(或菌悬液)。
连续划线:从培养基边缘开始,以Z 字形或蛇形轨迹连续划线,覆盖培养基表面 1/2~2/3 区域,全程不抬起接种环、不二次灼烧。
培养观察:将培养基倒置,在适宜温度下培养12~24 小时,观察划线末端是否出现分散单菌落。
适用场景:仅针对低浓度菌液,如冻存复苏后的菌悬液(冻存致菌体部分死亡,浓度低)、稀释后的菌液(如10⁻³ 稀释液)、斜面传代后的少量菌苔。
核心特点:操作简单、耗时短(1~2 分钟完成),无需多次灭菌;但稀释效率低(仅 10²~10³ 倍),高浓度菌液易导致菌落连成一片,难以获单菌落。
分区划线法将培养基划分为4~5 个独立区域,通过 “逐区划线 + 每区灭菌” 实现阶梯式稀释,最后 1~2 区可稳定获得单菌落,纯化效率高。
分区标记:在培养基底部用马克笔划分4 个区域(编号 1~4),区域间留间隔。
第一区划线:灭菌接种环蘸取菌液,在区域1 内密集划 5~6 条平行线,结束后灼烧接种环冷却。
后续区划线:接种环从区域1 末端切入,在区域 2 划线(不重复进区域 1),划线后再次灼烧;重复操作完成区域 3、4,且每区划线密度逐渐降低。
培养观察:倒置培养后,重点观察区域3、4,通常这两个区域会出现清晰单菌落。
适用场景:针对高浓度菌液,如原始环境样品(土壤、污水中的混合菌)、未稀释的斜面菌种(密集菌苔,菌量极大)、富集培养后的菌液(菌体大量繁殖)。
核心特点:稀释效率高(可达10⁵~10⁶倍),能有效分离单菌落;但操作步骤多(需 3~4 次灭菌),对无菌操作要求更高,耗时稍长。
选择需遵循“优先看菌液浓度,再看实验目的,最后补操作适配性” 的原则,具体如下:
已知低浓度(如复苏菌液、稀释菌液):直接选连续划线法,避免操作冗余。
已知高浓度(如原始样品、未稀释斜面菌):必须选分区划线法,否则菌落成片无法纯化。
目的是“快速活化菌种”(仅需活菌,不追求高纯度单菌落):选连续划线法,高效省时。
目的是“纯化单菌落”(供测序、计数、纯培养):无论浓度是否明确,优先选分区划线法,确保单菌落质量。
建议“双法并行”:取同一份菌液,分别做连续划线(快速初筛)和分区划线(保底纯化),培养后根据菌落生长情况,后续实验沿用更适配的方法。
无菌操作:全程保持接种环、培养基开口远离污染源,避免杂菌污染。
接种环冷却:灼烧后的接种环需在培养基边缘冷却3~5 秒,防止高温杀死目标菌种。
划线力度:力度需轻,仅让接种环接触培养基表面,避免划破培养基(影响菌落生长)。
培养方式:所有划线平板均需倒置培养,防止冷凝水滴落污染菌落或导致菌落扩散。
相关产品